您好,欢迎来到成都新航道! 英语高能高分  就上新航道
您当前的位置 >>成都分校 >> 托福预测回忆 >> 文章正文
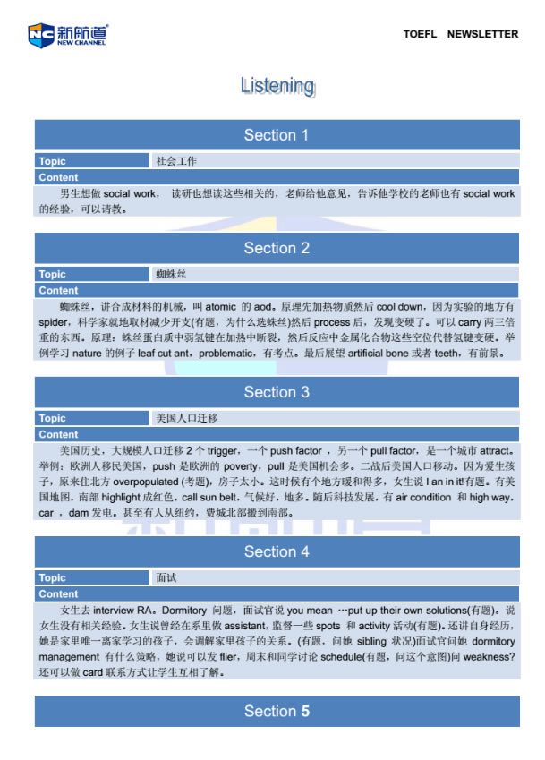
2014年12月27日托福考试回忆2014.12.27
2014年12月30日 04:06
供稿单位:互联网   责编:新航道小编  浏览 0
2014年托福考试在年末加了27、28号两场考试,有多少同学加入到了这两场年末考试中呢?快来看看回忆,测一下自己的考试成绩吧。

 

免费资料领取

提交

成都新航道课程咨询,欢迎拨打免费热线:400-998-6000

 

    成都新航道英语培训学校开设:成都雅思培训、成都托福培训、成都sat培训、英语口语培训、个性化1511学习、剑桥青少英语、剑桥商务英语.

 

    寒假班报名》》》

 

更多雅思资料请扫描二维码

课程推荐

课程名称 上课地点 上课时间 查看课程
雅思基础解决方案(精英班) / / 查看
雅思技巧提升(钻石班) / / 查看
留学预备课程一级(一对一) / / 查看
雅思整体解决方案(钻石班) / / 查看
雅思进阶解决方案(钻石班) / / 查看
雅思口语在线课程 / / 查看
雅思1对1 / / 查看
雅思技巧提升(精英班) / / 查看
雅思考前精讲精练(钻石班) / / 查看
雅思基础解决方案(钻石班) / / 查看
2018成都新航道寒假班1

热报课程

  • 雅思基础解决方案(精英班)报名
  • 雅思技巧提升(钻石班)报名
  • 留学预备课程一级(一对一)报名
  • 雅思整体解决方案(钻石班)报名
  • 雅思进阶解决方案(钻石班)报名
  • 雅思口语在线课程报名
  • 雅思1对1报名
  • 雅思技巧提升(精英班)报名
  • 雅思考前精讲精练(钻石班)报名
  • 雅思基础解决方案(钻石班)报名

热门文章

  • 04/14
  • 04/12
  • 03/25
  • 03/22
  • 03/18